Сохраните в закладки:
*История изменения цены! Указанная стоимость возможно, уже изменилось. Проверить текущую цену - >
| Месяц | Минимальная цена | Макс. стоимость | Цена |
|---|---|---|---|
| Mar-19-2026 | 909.99 руб. | 954.1 руб. | 931.5 руб. |
| Feb-19-2026 | 902.54 руб. | 947.27 руб. | 924.5 руб. |
| Jan-19-2026 | 756.58 руб. | 794.17 руб. | 775 руб. |
| Dec-19-2025 | 886.70 руб. | 930.56 руб. | 908 руб. |
| Nov-19-2025 | 772.72 руб. | 811.63 руб. | 791.5 руб. |
| Oct-19-2025 | 871.50 руб. | 915.52 руб. | 893 руб. |
| Sep-19-2025 | 863.35 руб. | 906.78 руб. | 884.5 руб. |
| Aug-19-2025 | 856.59 руб. | 899.56 руб. | 877.5 руб. |
| Jul-19-2025 | 848.65 руб. | 890.11 руб. | 869 руб. |
Новые товары
Характеристики
Описание товара
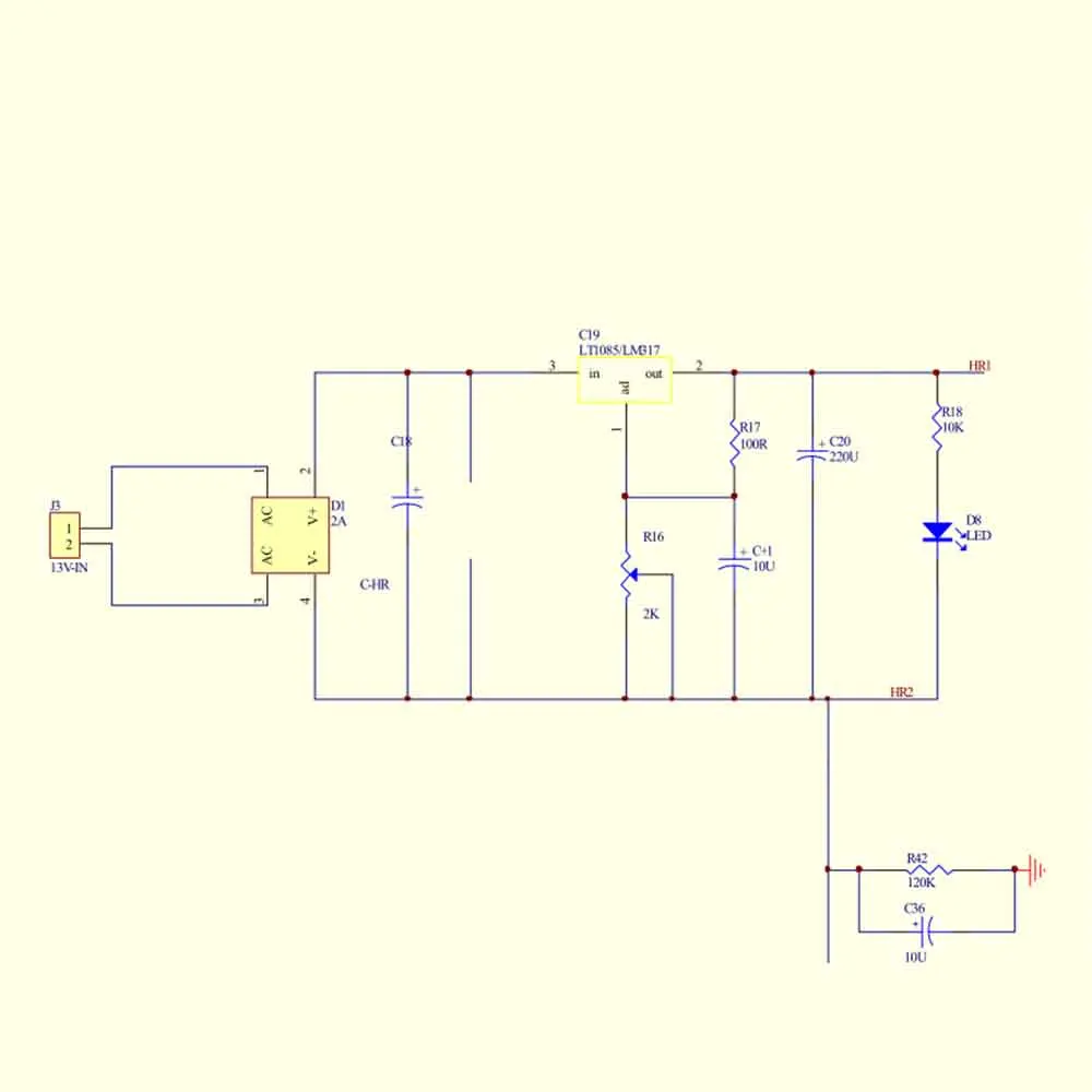
Эта версия относится к известному дизайну схемы усилителя 7 Phono Marantz, интегрированному высокому и низкому напряжению питания, одноточечному заземлению, без шума.
Эта версия высоковольтного источника питания содержит схему регулятора напряжения, напряжение после регулирования напряжения составляет 280 В, конструкция PCB использует две ON-5W-140V трубки регулятора напряжения в серии.
Высоковольтная трубка регулировки источника питания представляет собой трубку MOS. По умолчанию используется K2700. Вы также можете использовать IRF840.
Нить питается от регулирования постоянного тока и совместима с LT1085-LM317.
Требования к источнику питания:
● Высокое напряжение: 220 В переменного тока, не менее 20 мА
● Низкое напряжение: 12-15 В переменного тока, не менее 0,8а
Размер печатной платы: 200 мм * 150 мм
Частотная характеристика: 30-40 кГц (+/-1 дБ)
Входное сопротивление: 47K Ом
Сопротивление передачи: 22K Ом
Усиление: 1 кГц/48 дБ
Рекомендуемая трубка: 12AX7
Примечание: Эта версия является MM-RIAA усилителем. Не подходит для поворотных столов MC.
Посылка включает в себя:
HIFI M7 12AX7 RIAA мм трубчатые поворотные столы Phono усилитель PCB X1
Заказал себе данный телефон для подарка девушке. Телефон мне пришёл через неделю с дня оформления заказа и оплаты. Сам телефон... Читать отзыв полностью...
Заказал себе данный Power Bank. Пришёл он мне в течении двух недель от момента заказа. При получении был надёжно упакован... Читать отзыв полностью...
Отличная блузка! Очень приятный материал к телу, хорошее качество. Смотрится просто волшебно особенно под строгие брюки. Позолоченные пуговицы придают... Читать отзыв полностью...
Давно хотела заказать что нибудь с Алика,вот и увидела это безупречное кольцо. Заказала кольца позолоченные и себеристый. Я... Читать отзыв полностью...
Мне данные часы очень понравились своим дизайном. Были мне доставлены за неделю. Доставлены в практичной упаковке, пришло всё целое. Часы... Читать отзыв полностью...
Отличные брюки. Есть косяки но за такие деньги отличные. Вышли они мне за смешные деньги. Вес 94, талия чуть больше... Читать отзыв полностью...





Очень красивая модель ботинок на толстом каблуке. Доставка заняла где-то два месяца со заказа мной товара. Качество ботинок оставляет желать... Читать отзыв полностью...