Сохраните в закладки:
*История изменения цены! Указанная стоимость возможно, уже изменилось. Проверить текущую цену - >
| Месяц | Минимальная цена | Макс. стоимость | Цена |
|---|---|---|---|
| Feb-19-2026 | 3273.9 руб. | 3338.32 руб. | 3305.5 руб. |
| Jan-19-2026 | 2654.34 руб. | 2707.30 руб. | 2680.5 руб. |
| Dec-19-2025 | 3221.14 руб. | 3285.71 руб. | 3253 руб. |
| Nov-19-2025 | 3195.30 руб. | 3259.71 руб. | 3227 руб. |
| Oct-19-2025 | 2551.94 руб. | 2602.2 руб. | 2576.5 руб. |
| Sep-19-2025 | 3144.19 руб. | 3207.89 руб. | 3175.5 руб. |
| Aug-19-2025 | 3118.27 руб. | 3180.7 руб. | 3149 руб. |
| Jul-19-2025 | 3092.44 руб. | 3154.63 руб. | 3123 руб. |
Новые товары
Характеристики
Описание товара
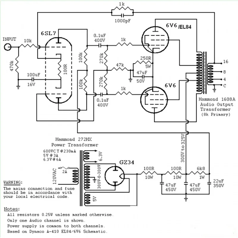
Dynaco трубный Усилитель Стерео 10 Вт аудио усилитель плата подходит для 6V6 6P6P 6P3P 6CA7 KT66 EL34 и других электронных труб
1. Dynaco 6V6 является классической схемой, которая является и усилителем напряжения, и автоматическим сбалансированным инвертором. Резистор 1K является завершающим касанием. Этот резистор не только катодный резистор смещения 6SL7, но и формирует хвостик инверторной фазы со вторичным выходным трансформатором. А также Сопротивление Петли отрицательные отзывы
2. В стадии питания используется сверхлинейная (UL) структура, которая принимает во внимание баланс эффективности и искажений. После небольшой модификации выходная мощность может достигать 10 Вт THD = 0.4%, и демпфирование больше 4,0
3. Печатная плата используется для KT66 силовой трубки, просто замените два 250 Ом 25 Вт алюминиевых корпусных резисторов на плате с 180 ом, пожалуйста, обратите внимание при сварочной машине
4. Он также подходит для толкания 6P6P, 6P3P, 6CA7, KT66, EL34 и других электронных трубок







Использую DBPOWER 4K с 2016 года. Аккумуляторные батареи вышли из строя. Сообщите их обозначение для заказа и где купить.... Читать отзыв полностью...
Отличные брюки. Есть косяки но за такие деньги отличные. Вышли они мне за смешные деньги. Вес 94, талия чуть больше... Читать отзыв полностью...
Хорошая клавиатура для ноутбука. Тихая, но вместе с тем достаточно отзывчивая и при нажатии чувствуется небольшое сопротивление. Клавиатура экстротонкая,но вместе... Читать отзыв полностью...
Заказывала месяц назад данную ботинку и, наконец то получила товар. Лакированные, элегантные ботики, и с размером тоже все порядке. Я... Читать отзыв полностью...
Решил заказать для своей дочки платье на Новый Год. Приглянулось данный товар. Доставку ждал около трех месяцев, главное, что пришел... Читать отзыв полностью...
Купила эту толстовку мужу в подарок на Новый Год. Качество достаточно хорошее. Приятное к телу. После стирки ткань никак... Читать отзыв полностью...
Ещё в начале декабря заказывали ребенку игрушку миксер инженерный грузовик,пришел только вчера. Получилось как раз под новый год, подарок ребенку.... Читать отзыв полностью...